728x90
반응형
SMALL
2. 분해전략
아키텍처의 중요성
'~성' 으로 끝나는 서비스 품질 요건을 아키텍처는 충족시킬 수 있게 설계해야한다.
서비스 품질 요건은 확장성, 신뢰성과 같은 런타임 품질 외에도 관리성, 테스트성, 배포성처럼 개발 시점의 품질도 해당된다.
애플리케이션 아키텍처를 어떻게 선택하냐에 다라 이런 품질 요건을 얼마나 충족할 수 있을지 결정된다.
아키텍처 스타일 개요
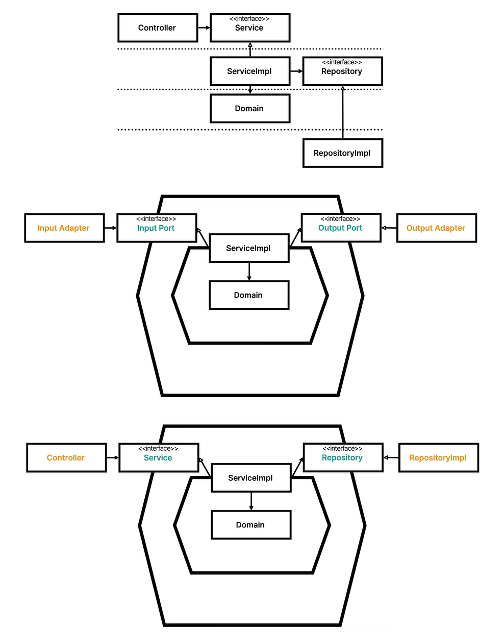
계층형 아키텍처 스타일
- 전형적인 아키텍처 스타일
- 계층마다 명확히 정의된 역할을 분담하며 계층간 디펜던시는 아키텍터로 제한한다. 따라서 어떤 계층은 바로 하위에 있는 계층에 의존하거나, 하위에 위치한 어느 한 계층에 의존한다.
- 표현/비즈니스/영속화 계층으로 구성된 아키텍처이다.

육각형 아키텍처 스타일
- 기존 계층형 스타일의 비즈니스 로직에 있던 표현/데이터 접근 로직이 어댑터와 분리되었기 때문에 비즈니스 로직이 표현/데이터 접근 로직 어디에도 의존하지 않는다.
- 때문에 비즈니스 로직만 따로 테스트 하기 쉽다.
- 인바운드/아웃바운드 어댑터와 포트로 구성되어 있다.
- 비즈니스 로직은 하나 이상의 포트를 지니며, 인바운드 어댑터는 외부 시스템의 요청을 처리하고 인바운드 포트를 호출한다. 아웃바운드 어댑터는 아웃바운드 포트를 통해 외부 시스템을 호출한다.

마이크로 서비스 아키텍처 스타일
- 모놀리식과 달리 애플리케이션을 느슨하게 결합된, 독립적으로 배포 가능한 여러 서비스로 구성된다.
- 여기서 각 컴포넌트는 곧 서비스이며, 서비스끼리 API를 통해서만 동작한다.
- 서비스 별로 DB를 갖고있으며 공유하지 않는다. 때문에 락 블로킹 이슈는 없으나, 일관성을 유지가 복잡해지는 단점이 있다.
- 유지보수성, 테스트성, 배포성 등 개발 단계의 품질 속성이 개선되며, 애플리케이션의 확장성도 향상된다.
마이크로 서비스 아키텍처
서비스 분해의 장애물
- 네트워크 지연
- 동기 통신으로 인한 가용성 저하
- 여러 서비스에 걸쳐 데이터 일관성 유지
- 데이터의 일관된 뷰 확보
- 분해를 저해하는 만능 클래스
네트워크 지연
- 분산 시스템의 고질적인 문제이다. 서비스를 여러 개로 나누면 서비스 간 왕복 횟수가 급증한다.
- 값비싼 IPC 언어 수준의 메서드나 함수 호출로 대체하는 식으로 지연 시간을 줄여야 한다.
동기 IPC로 인한 가용성 저하
- 서비스간 통신은 REST API를 동기 호출하는 것이 가장 쉬운 구현방법이지만, 타 서비스중 하나라도 다운될 경우 REST 같은 프로토콜은 가용성이 떨어진다.
- 비동기 메시징으로 강한 결합도를 줄이고 가용성을 높이는 방법이 더 좋다.
여러 서비스에 걸쳐 데이터 일관성 유지
- 여러 서비스에 있는 데이터를 업데이트 하는 시스템 작업이 있는경우 두 업데이트는 원자적으로 일어나야 한다.
- 과거에는 커밋 방식의 2단계(2PC) 분산 트랜잭션을 많이 사용했지만, 요즘은 사가(saga)라는 방식으로 트랜잭션을 관리한다.
- 사가는 메시징을 이용한 일련의 로컬 트랜잭션이다. 한가지 단점은 최종 일관성을 보장한다는 것이다.
- 데이터를 원자적으로 업데이트해야 한다면 그 데이터를 하나의 서비스 내부에 두어야 하는데 이는 분해의 걸림돌이 된다.
일관된 데이터 뷰 확보
- 모놀리식 애플리케이션에서는 ACID 트랜잭션 속성 덕분에 일관된 데이터 뷰가 반환되지만 MSA는 각 서비스별로 DB가 일관적이라고 해도 전역 범위에서 일관 데이터 뷰를 확보하기 힘들다. 이 역시 분해의 걸림돌이다.
- 그러나 API Composition, CQRS+Event Sourcing 과 같은 해결방법이 있다.
만능 클래스는 분해의 걸림돌
보통 이름도
Utils,Manager,CommonService,Handler등으로 추상적이고 광범위하다."만능 클래스"는 MSA나 객체지향 설계에서 분해(모듈화, 분리)의 큰 걸림돌이 됩니다.
재사용의 착각, "재사용을 위해 공통 클래스로 만들자"는 의도였지만, 실제로는 다양한 맥락을 억지로 수용하면서 설계가 망가짐
도메인마다 고유한 로직을 분리하고, 절대 공유 클래스로 흘러들어가지 않게 관리하고, 정말로 의미 있고 재사용 가능한 경우에만 유틸 클래스로 분리하여 사용해야 한다.
MSA에서 각 서비스 인스턴스는 프로세스 형태이므로 반드시 IPC를 통해서 상호작용 해야한다.
다음 장은 REST, 메시징 등 다양한 IPC 옵션과 트레이드오프를 설명한다.
728x90
반응형
LIST
'기술서적 > 마이크로 서비스 패턴' 카테고리의 다른 글
| 4. 트랜잭션 관리: 사가 (2) | 2025.05.13 |
|---|---|
| 3. 프로세스 간 통신 (1) | 2025.05.09 |